收藏本站
|
联系我们
首页
学院概况
学院简介
院史沿革
现任领导
机构设置
对外交流与合作
校园风光
校友风采
联系我们
师资队伍
在职教师
讲客座教授
名师介绍
学者声音
科学研究
研究方向
平台基地
科研成果
科研成果申报
本科生培养
迎评专栏
教学成果
培养方案
专业建设
管理文件
办事流程
课表下载
实验室安全
教学大纲
研究生培养
导师队伍
培养方案
学位管理
课表下载
学生工作
学生活动
往期回顾
继续教育
自学考试
成人教育
课表下载
社会培训
学生工作
学工通知
学工新闻
E海报
新生季
学生工作办公室
团委
党群工作
党委概况
党员生活
理论学习
党建规章
党校培训
专题教育
工会活动
离退休工作
统战工作
关工委工作
校友工作
纪检监督
师德师风专题
招生就业
本科专业介绍
招生信息
就业信息
学院概况
学院简介
院史沿革
现任领导
机构设置
对外交流与合作
校园风光
校友风采
联系我们
师资队伍
在职教师
讲客座教授
名师介绍
学者声音
科学研究
研究方向
平台基地
科研成果
科研成果申报
本科生培养
迎评专栏
教学成果
培养方案
专业建设
管理文件
办事流程
课表下载
实验室安全
教学大纲
研究生培养
导师队伍
培养方案
学位管理
课表下载
学生工作
学生活动
往期回顾
继续教育
自学考试
成人教育
课表下载
社会培训
学生工作
学工通知
学工新闻
E海报
新生季
学生工作办公室
团委
党群工作
党委概况
党员生活
理论学习
党建规章
党校培训
专题教育
工会活动
离退休工作
统战工作
关工委工作
校友工作
纪检监督
师德师风专题
招生就业
本科专业介绍
招生信息
就业信息
科学研究
研究方向
平台基地
科研成果
科研概况
成果简报
常用文件
科研成果申报
学院系所介绍
当前位置:
首页
科学研究
研究方向
学院系所介绍
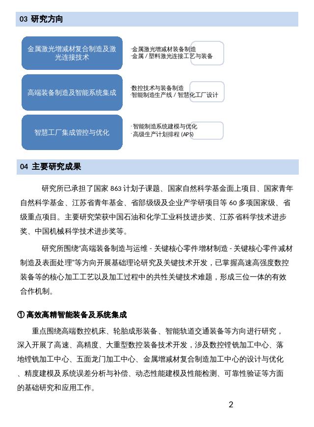
智能制造研究所
时间:2023-02-09
来源:机电学院
点击:
1290
次